





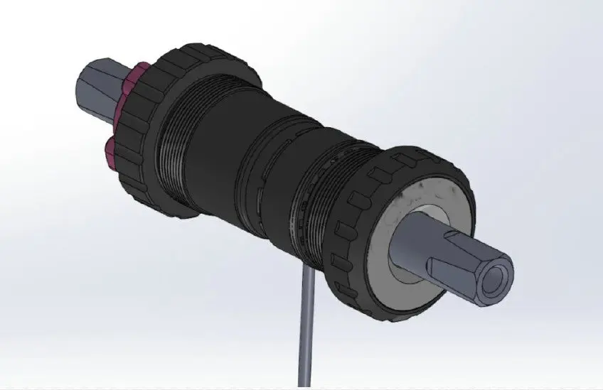
dual side torque sensor transducer standard buttom bracket electric scooter motor assisted bicycle intelligent bike MTB diy part this is the axial torque measuring device customer please choose right model according to your bike axis, bellow is T4, the vedio is how to install t4 , latest version: BB68, Middle wiring, size 143mm price include a free claw, donot inclide gears and crank, if need please contact sales person, need little extra cost, THE DISTANCE of crank, front hole to down hole distance 170mm can choose it 4 or 5 claw spider. 5 claw BCD 130MM. 4 CLAW BCD 104MM install way, customer who need install video please contact salesperson. parameter for latest version torque(which has middle wire ) from 1st november 2017 : power supply 10-60vdc (old model before 1st november 2017 is 12-24v) for this point, please check your bike system then leave message for which voltage you need, or default setting we will send it whatever in stock,. new model specification Specifications: Supplyvoltage: 10-60VDC Workingcurrent: ≤40mA Pedalpulse: 48/T Resolution: 0.25Kg·F Basevoltage: 1.5V±0.03 Non-linearity: ±0.04V Voltage scale: 0.25V/10Kg·F Max.outputvoltage: 4V Sleepcurrent: ≤8mA Sleeptime: 10min Ratedload: 60Kg·F Maximumload: 200Kg·F Signalupdaterate:100Hz Outputimpedance: 100 Ω Workingtemperature:-20~+60℃ IPlevel: IP65 bellow is old model specification working current : le35mA (12V) sleeping current: <=10mA (12V) Sleeping time : 10min rated loading :60kg . max loading>200kg.f basic voltage :1.5v max output voltage : 4.0v pedal power and output power ratio: 0.25v/10kg.f linear error:<5 -20="" -60degree="" -it="" .="" 0.25kg.f="" 1.faster="" 100hz="" 115mm="" 122.5mm="" 1="" 2.="" 2.no="" 3.compatible="" 3="" 4.easy="" 45="" 45degree.="" 48pieces="" 5.customized="" 52mm="" 5mm="" 90="" :100omega="" :410g="" :="" above="" according="" accuracy="" adjust="" advance="" advantage="" after="" aging="" all="" alloy="" also="" alt="Clearance dual side torque sensor transducer standard buttom bracket electric scooter motor assisted bicycle intelligent bike MTB diy part 0" aluminum="" an="" and="" another="" at="" axis.="" axis="" axle="" back="" be="" been="" before="" bellow="" between="" bike="" both="" bottom="" bowl="" bracket="" but="" buttom="" buy="" by="" c="" can="" carefully.="" centre="" china="" choose="" clamp="" class="img-fluid" common="" compatible="" contact="" controller="" country.="" crank="" customer="" deg="" degree="" deliver="" delivery="" design="" designed="" details="" difference="" different="" dirction="" display="" distance="" done="" donot="" double-sided="" drift:="" drift="" during="" especially="" even="" flexible="" for="" forward="" frame="" freight="" frequency="" from="" gear="" has="" have="" high="" hole="" html="" if="" img="" impedance="" in="" influenced="" information="" install="" installation.="" installation="" instruction="" is="" issue="" it.="" it="" item="" kinds:="" lated="" leave="" left="" length="" level="" link="" longer="" low="" made="" mark="" match="" material.="" may="" means="" message.="" message="" mid-drive="" model.="" modification="" more="" motor="" ms="" need="" net="" news="" no="" now="" of="" off="" on="" one="" only="" options="" or="" order="" outlooking="" output="" own="" part="" parts="" pay="" pedal="" picture="" please="" plusmn0.04v="" point="" price="" produce="" program="" prohibited="" pvc="" quantity="" quick="" quicker="" ratio:="" read="" reliability="" repair.="" repair="" replace.="" requirement="" requiring="" resolution="" response="" responseof="" right="" ring="" same="" sample="" send="" sensor="" serials="" shaft="" shell="" shorter="" shortesd="" should="" side="" signal:="" signal="" since="" single="" size="" sleeve="" snap="" so="" space="" special="" speed="" spindle="" spring="" square="" src="https://ae01.alicdn.com/kf/HTB1UUq4aoD1gK0jSZFGq6zd3FXaA.jpg" standard="" start="" stay="" stock.="" strictly="" switch="" t2-t6="" t2="" t4.="" t6.="" t6="" take="" temperature="" test="" testing="" tft="" than="" thanks="" the="" there="" this="" time.="" time="" tips="" title="Clearance dual side torque sensor transducer standard buttom bracket electric scooter motor assisted bicycle intelligent bike MTB diy part 0" to="" together="" torque="" transit="" tthe="" turn="" two="" updated="" us="" use="" user="" versa.="" version="" vice="" video="" warrenty:="" warrenty="" way="" we="" weight="" whatever="" when="" which="" will="" wires="" with="" working="" year="" you="" your="" yourself.="" yourself="" zero="">


























5>
No comments:
Post a Comment